Product Summary
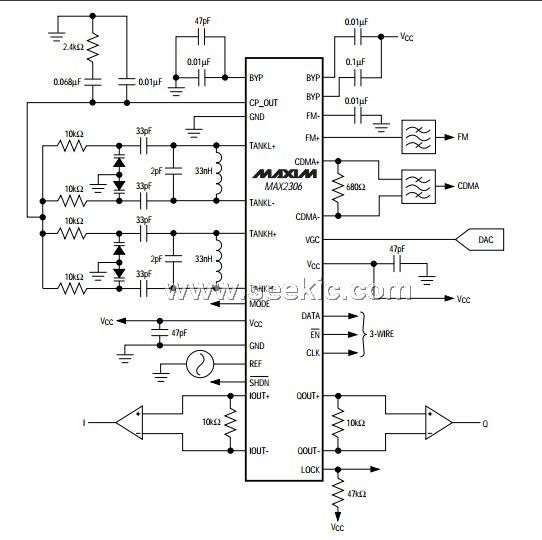
The MAX2306/MAX2308/MAX2309 are IF receiversdesigned for dual-band, dual-mode, and single-modeN-CDMA and W-CDMA cellular phone systems. Thesignal path consists of a variable-gain amplifier (VGA)and I/Q demodulator. The devices feature guaranteed+2.7V operation, a gain control range of over 110dB,and high input IP3 (-31dBm at 35dB gain, 3.4dBm at-35dB gain).Unlike similar devices, the MAX2306 family of receiversincludes dual oscillators and synthesizers to form aself-contained IF subsystem. The synthesizer’s refer-ence and RF dividers are fully programmable through a3-wire serial bus, enabling dual-band system architec-tures using any common reference and IF frequency.The differential baseband outputs have enough band-width to suit both N-CDMA and W-CDMA systems, andoffer saturated output levels of 2.7Vp-p at a low +2.75Vsupply voltage. Including the low-noise voltage-con-trolled oscillator (VCO) and synthesizer, the MAX2306draws only 26mA from a +2.75V supply in CDMA (dif-ferential IF) mode.
Parametrics
Specifications of MAX2306ETI+T
Package 28TQFN EP Device Type Demodulator
Modulation Type Quadrature Typical Noise Figure 6.36 dB
Operating Supply Voltage 2.75 V
Features
Complete IF Subsystem Includes VCO andSynthesizer? Supports Dual-Band, Triple-Mode Operation? VGA with >110dB Gain Control? Quadrature Demodulator ? High Output Level (2.7V) ? Programmable Charge-Pump Current ? Supports Any IF Frequency Between 40MHz and 300MHz ? 3-Wire Programmable Interface ? Low Supply Voltage (+2.7V)
Diagrams

| Image | Part No | Mfg | Description | ![]() |
Pricing (USD) |
Quantity | ||||||||
|---|---|---|---|---|---|---|---|---|---|---|---|---|---|---|
![]() |
![]() MAX2306ETI+T |
![]() Maxim Integrated Products |
![]() Modulator / Demodulator CDMA If VGAs & I/Q Demodulator w/VCO |
![]() Data Sheet |
![]()
|
|
||||||||
| Image | Part No | Mfg | Description | ![]() |
Pricing (USD) |
Quantity | ||||||||
![]() |
![]() MAX20 |
![]() |
![]() MAX CLIP |
![]() Data Sheet |
![]()
|
|
||||||||
![]() |
![]() MAX200 |
![]() Other |
![]() |
![]() Data Sheet |
![]() Negotiable |
|
||||||||
![]() |
![]() MAX2003A |
![]() Other |
![]() |
![]() Data Sheet |
![]() Negotiable |
|
||||||||
![]() |
![]() MAX2003AC/D |
![]() Other |
![]() |
![]() Data Sheet |
![]() Negotiable |
|
||||||||
![]() |
![]() MAX2003ACPE |
![]() Other |
![]() |
![]() Data Sheet |
![]() Negotiable |
|
||||||||
![]() |
![]() MAX2003ACSE |
![]() Other |
![]() |
![]() Data Sheet |
![]() Negotiable |
|
||||||||
(China (Mainland))









