Product Summary
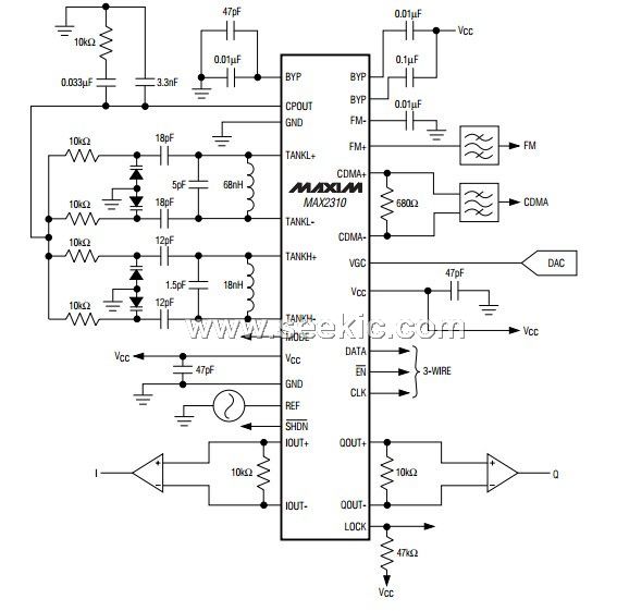
The MAX2310/MAX2312/MAX2314/MAX2316 are IFreceivers designed for dual-band, dual-mode, and sin-gle-mode N-CDMA and W-CDMA cellular phone sys-tems. The signal path consists of a variable gainamplifier (VGA) and I/Q demodulator. The devices fea-ture guaranteed +2.7V operation, a dynamic range ofover 110dB, and high input IP3 (-33dBm at 35dB gain,1.7dBm at -35dB).Unlike similar devices, the MAX2310 family of receiversincludes dual oscillators and synthesizers to form aself-contained IF subsystem. The synthesizer’s refer-ence and RF dividers are fully programmable through a3-wire serial bus, enabling dual-band system architec-tures using any common reference and IF frequency.The differential baseband outputs have enough band-width to suit both N-CDMA and W-CDMA systems, andoffer saturated output levels of 2.7Vp-p at a low +2.75Vsupply voltage. Including the low-noise voltage-con-trolled oscillator (VCO) and synthesizer, the MAX2310draws only 26mA from a +2.75V supply in CDMA (dif-ferential IF) mode.The MAX2310/MAX2312/MAX2314/MAX2316 are avail-able in 28-pin QSOP packages.
Parametrics
Single/Dual/Triple-Mode CDMA HandsetsGlobalstar Dual-Mode HandsetsWireless Data LinksTetra Direct-Conversion ReceiversWireless Local Loop (WLL)
Features
Complete IF Subsystem Includes VCO andSynthesizer? Supports Dual-Band, Triple-Mode Operation ? VGA with >110dB Gain Control ? Quadrature Demodulator ? High Output Level (2.7V) ? Programmable Charge-Pump Current ? Supports Any IF Frequency Between 40MHz and 300MHz ? 3-Wire Programmable Interface ? Low Supply Voltage (+2.7V)
Diagrams

| Image | Part No | Mfg | Description | ![]() |
Pricing (USD) |
Quantity | ||||||
|---|---|---|---|---|---|---|---|---|---|---|---|---|
![]() |
![]() MAX2312EEI+T |
![]() Maxim Integrated Products |
![]() Modulator / Demodulator |
![]() Data Sheet |
![]() Negotiable |
|
||||||
| Image | Part No | Mfg | Description | ![]() |
Pricing (USD) |
Quantity | ||||||
![]() |
![]() MAX20 |
![]() |
![]() MAX CLIP |
![]() Data Sheet |
![]()
|
|
||||||
![]() |
![]() MAX200 |
![]() Other |
![]() |
![]() Data Sheet |
![]() Negotiable |
|
||||||
![]() |
![]() MAX2003A |
![]() Other |
![]() |
![]() Data Sheet |
![]() Negotiable |
|
||||||
![]() |
![]() MAX2003AC/D |
![]() Other |
![]() |
![]() Data Sheet |
![]() Negotiable |
|
||||||
![]() |
![]() MAX2003ACPE |
![]() Other |
![]() |
![]() Data Sheet |
![]() Negotiable |
|
||||||
![]() |
![]() MAX2003ACSE |
![]() Other |
![]() |
![]() Data Sheet |
![]() Negotiable |
|
||||||
(China (Mainland))








