Product Summary
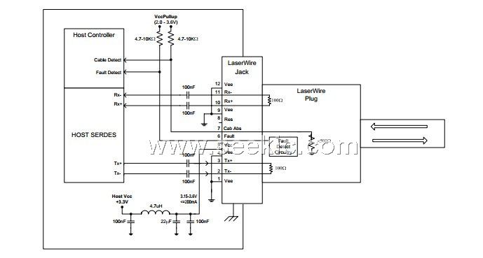
Finisar’s FCBJ110LE1 Laserwire? Jack is the host-board connector for Laserwire?active cables (P/N FCBP110LD1Lxx). The Laserwire? Jack provides the smallestconnector host-board footprint compared to alternative 10G serial solutions.evaluation board (P/N FDB-1032) is also available.
Parametrics
Specifications of FCBJ110LE1
Lead Free Status / RoHS Status Lead free / RoHS Compliant Other names 775-1074
Host-board connector forLaserwire? cables? High-density switches? NIC applications? LAN On Motherboard
Features
Small footprint 10G serial port? RJ-45 width? Enables high-density? Copper contacts
Diagrams

(China (Mainland))






